
-
发表刊物:
Journal of Hazardous Materials
-
关键字:
Spectinomycin mycelial dregs
Fermentation
Antibiotic residues
Antibiotic resistance genes
Integrated meta-omics
-
摘要:
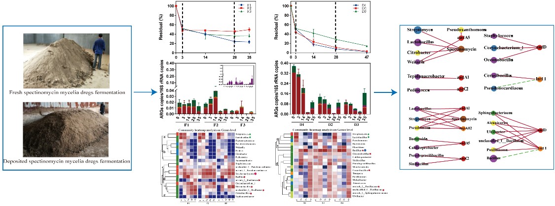
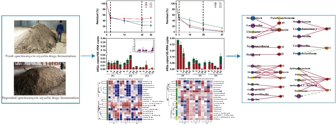
Antibiotic mycelial dregs (AMDs) have been listed as industrial hazardous wastes. With the aim of reducing the
environmental risk, the integrated-omics and qPCR approaches were used to reveal the dynamics and removal
mechanisms of antibiotic and antibiotic resistance genes (ARGs) during the fermentation of different spectinomycin mycelial dregs (SMDs). The results showed that the removal efficiency of antibiotic in the fermentation of
high moisture SMDs reached up to 98%. The high abundance of aadA1 gene encoded by Streptomyces, Lactobacillus, and Pseudomonas was associated with the efficient degradation of spectinomycin, and the inactivating
enzymes secreted by degradative bacteria were identified. Furthermore, the dominant microbiota was impacted
by moisture content significantly under high temperature environments. In the fermentation of low moisture
SMDs, Saccharopolyspora was the dominant microbiota which secreted S8 endopeptidase, M14, M15, S10, S13
carboxypeptidases, M1, M28, S15 aminopeptidases, and antioxidant enzymes, while in the fermentation of high
moisture SMDs, Bacillus and Cerasibacillus were dominant genera which mainly secreted S8 endopeptidase and
antioxidant enzymes. The abundance of ARGs and mobile genetic elements decreased significantly at thermophilic phase, with maximum drops of 93.7% and 99.9%, respectively. Maintaining moisture content below 30%
at the end phase could prevent the transmission of ARGs effectively.
-
论文类型:
应用研究
-
学科门类:
理学
-
一级学科:
生物学
-
文献类型:
J
-
卷号:
421
-
期号:
126822
-
影响因子:
10.588
-
是否译文:
否
-
发表时间:
2021-07
-
收录刊物:
SCI
-
发布期刊链接:
https://doi.org/10.1016/j.jhazmat.2021.126822
摘要:
Antibiotic mycelial dregs (AMDs) have been listed as industrial hazardous wastes. With the aim of reducing the
environmental risk, the integrated-omics and qPCR approaches were used to reveal the dynamics and removal
mechanisms of antibiotic and antibiotic resistance genes (ARGs) during the fermentation of different spectinomycin mycelial dregs (SMDs). The results showed that the removal efficiency of antibiotic in the fermentation of
high moisture SMDs reached up to 98%. The high abundance of aadA1 gene encoded by Streptomyces, Lactobacillus, and Pseudomonas was associated with the efficient degradation of spectinomycin, and the inactivating
enzymes secreted by degradative bacteria were identified. Furthermore, the dominant microbiota was impacted
by moisture content significantly under high temperature environments. In the fermentation of low moisture
SMDs, Saccharopolyspora was the dominant microbiota which secreted S8 endopeptidase, M14, M15, S10, S13
carboxypeptidases, M1, M28, S15 aminopeptidases, and antioxidant enzymes, while in the fermentation of high
moisture SMDs, Bacillus and Cerasibacillus were dominant genera which mainly secreted S8 endopeptidase and
antioxidant enzymes. The abundance of ARGs and mobile genetic elements decreased significantly at thermophilic phase, with maximum drops of 93.7% and 99.9%, respectively. Maintaining moisture content below 30%
at the end phase could prevent the transmission of ARGs effectively.