English 手机版 山大视点 | 山东大学 | 山东大学教师个人主页
通知公告/NOTICE
团队简介/TEAM INTRODUCTION

       本课题组成立于2004年7月,隶属于山东大学微生物技术国家重点实验室,致力于对微生物“生态、生理、生化、生信”的研究。目前主要开展的工作包括农牧业废弃物的降解转化、微生物降解偏好性研究、碳水化合物活性酶分子的理性设计,趋磁细菌生物矿化机制和生物多样性研究以及海洋弧菌致病机制研究,并取得了一定的突破,形成了自己的研究特色。本实验室与数学学院、软件学院和物理学院都有着密切的合作。现有教授3名,高级工程师1名,助理研究员1名,其中博士生导师...

科研团队/TEAM INTRODUCTION
团队带头人
王禄山
王禄山

山东大学教授,博士生导师,现任微生物技术国家重点实验室副主任,微生物技术研究院副院长。课题组致力于对陆地/海洋微生物“生态、生理、生化、生信”的研究。 受教育经历 1999/09 – 2004/06,山东大学,生命科学学院,博士 1992/09 – 1996/06,山东大学,微生物学系,学士 工作经历 2017/12 – 至今 山东大学 微生物技术国家重点实验室、微生物技术研究院 副主任 副院长 2018/09 – 2020/09 历下区科技副区长 2017/01 – 20...

MEMBER
  • 陆地半纤维素多糖的高效高值转化
  • 海洋多糖的高效高值转化
  • 碳水化合物酶的催化机制研究及其理性设计
  • 功能微生物降解偏好性研究
科研教学/RESEARCH TEACHING
  • 论文

  • 项目

  • 著作

  • 专利

2021-08-19 |

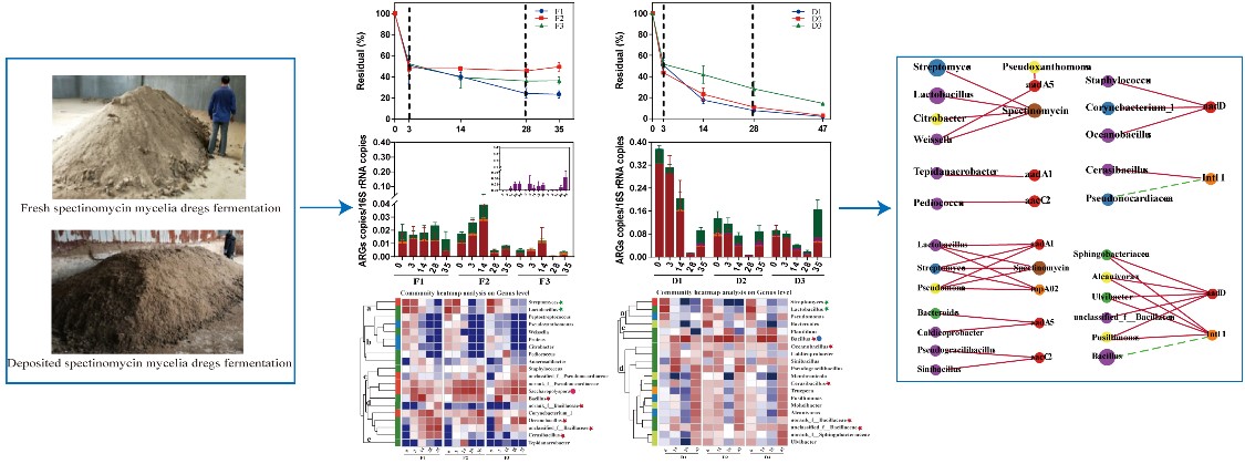
Antibiotic mycelial dregs (AMDs) have been listed as industrial hazardous wastes. With the aim of reducing the
environmental risk, the integrated-omics and qPCR approaches were used to reveal the dynamics and removal
mechanisms of antibiotic and antibiotic resistance genes (ARGs) during the fermentation of different spectinomycin mycelial dregs (SMDs). The results showed that the removal efficiency of antibiotic in the fermentation of
high moisture SMDs reached up to 98%. The high abundance of aadA1 gene encoded by Streptomyces, Lactobacillus, and Pseudomonas was associated with the efficie...

Brown macroalgae have attracted great attention as an alternative feedstock for biorefining. Although direct conversion of ethanol from alginates (major components of brown macroalgae cell walls) is not amenable for industrial
production, significant progress has been made not only on enzymes involved in alginate degradation, but also on
metabolic pathways for biorefining at the laboratory level. In this article, we summarise recent advances on four
aspects: alginate, alginate lyases, different alginate-degrading systems, and application of alginate lyases and associated pathways. This know...

暂无内容
暂无内容
2021-05-24 |

本发明中突变基因sschi18a_1所编码的突变几丁质酶sschi18a-k186a具有高酶活性,在60℃下酶活为84.2u/μmol,比野生型酶sschi18a提高了55%;与野生型一样,能够耐受70℃高温,并在ph4-11的缓冲体系中稳定。本发明突变的几丁质酶在实际工业生产过程中,在工农业生产中具有更大的应用空间。