English 手机版 山大视点 | 山东大学 | 山东大学教师个人主页
新闻动态
当前位置: 中文主页 >> 新闻动态

大肠杆菌乳酸脱氢酶的乙酰化研究及其在代谢工程中的应用

发布时间:2022-08-29 点击次数:

蛋白质的赖氨酸乙酰化修饰是一种进化上保守的翻译后修饰,在细胞的多种生理和代谢过程中发挥重要作用。然而,赖氨酸乙酰化修饰在代谢调控中的应用报道还很少。乳酸是微生物发酵的主要副产物,其本身也是一种重要的大宗化学品,已广泛应用于可降解塑料、化妆品、农业、医药等多种领域,商业价值较高。乳酸脱氢酶(LdhA)是催化丙酮酸合成乳酸的关键酶,目前赖氨酸乙酰化对大肠杆菌LdhA酶活的影响及调控机制仍不清楚。

近期,本课题组针对LdhA的乙酰化修饰机制及应用开展了系统研究。我们确定了大肠杆菌LdhA可以通过酶催化和非酶催化两种机制发生乙酰化,即赖氨酸可以在乙酰基转移酶Pat的催化下从乙酰辅酶A接收乙酰基,也可以直接在非酶机制下被乙酰磷酸进行乙酰化修饰;而且LdhA的乙酰化修饰不可逆,无法被去乙酰化酶CobB催化脱去乙酰基。同时我们发现不同碳源可以通过非酶催化的机制影响LdhA的乙酰化水平,这也为微生物发酵过程中碳源的选择提供了参考。

图片4.jpg

图 大肠杆菌LdhA的乙酰化

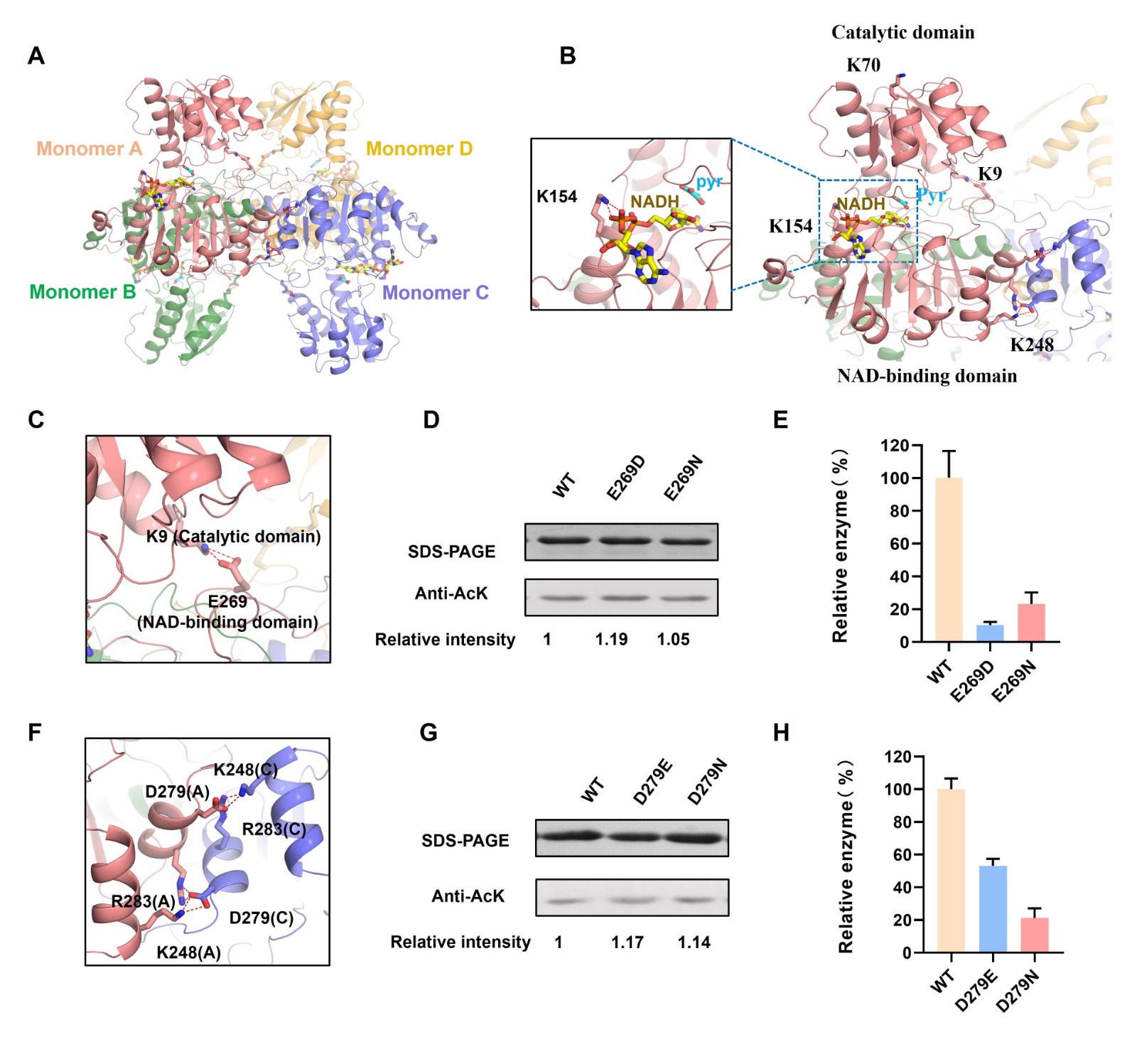
我们还发现乙酰化修饰可以显著降低LdhA酶活和蛋白水平,并通过质谱鉴定了4LdhA的乙酰化修饰位点,研究了每个乙酰化位点对ldhA 活性的影响,并结合同源结构比对,揭示了乙酰化修饰通过改变赖氨酸残基带电性质进而影响盐桥形成和蛋白质构象的机制来调控LdhA的酶活力。基于此,我们还获得了一系列具有不同活性的LdhA突变体。

图片3.jpg

图 LdhA的乙酰化修饰位点及其对乙酰化和酶活的影响

最后,我们成功的利用获得的LdhA突变体对乳酸合成进行了柔性调控,如利用酶活性提高的LdhA(K9R)突变体可以提升大肠杆菌的乳酸产量。另一方面乳酸是微生物发酵的主要副产物之一,在发酵液中大量积累会影响目标产物的产量,而直接敲除ldhA基因会抑制细菌的生长。我们利用酶活性显著降低的LdhA(K154Q/K248Q)突变体可以在不影响细菌生长的情况下,有效降低副产物乳酸的积累,提升目标产品3-羟基丙酸的产量。

综上所述,本研究揭示了赖氨酸乙酰化修饰对大肠杆菌LdhA酶活的影响和调控机制,建立了乙酰化修饰在乳酸合成调控中的应用范例。相关结果分别发表于Front Bioeng BiotechnolEng Microbiol期刊,刘敏副研究员和硕士生霍美彤为共同第一作者,山东大学微生物技术国家重点实验室为第一单位。该研究获得了国家重点研发计划、国家自然科学基金等项目支持。

论文链接:

Front Bioeng Biotechnol:https://www.frontiersin.org/articles/10.3389/fbioe.2022.966062/full

Eng Microbiol: https://www.sciencedirect.com/science/article/pii/S2667370322000364?via%3Dihub