English 手机版 山大视点 | 山东大学 | 山东大学教师个人主页
学术聚焦

本团队在木质纤维素水解液为原料的纤维素酶现场生产策略方面取得重要进展

发布时间:2024-01-17 点击次数:


1.png

纤维素酶系的高效、低成本生产是降低木质纤维糖生产成本,促进木质纤维素生物转化进入商业化生产的关键环节。经典的纤维素酶发酵生产工艺依赖乳糖、槐糖、纤维素等诱导物的添加,原料成本高且发酵过程的调控难度大。直接以预处理秸秆等原料为碳源和诱导物的“整合现场产酶”(integrated on-site enzyme production)策略有利于节省成本,但存在固体原料补料难度大、产酶水平低等缺点,难以大规模实施。

2.png

图1 以木质纤维素水解液为原料的纤维素酶现场生产策略

针对上述难题,山东大学微生物技术国家重点实验室赵建教授研究团队提出了以木质纤维素水解液为原料的新型整合现场产酶策略。首先,通过重塑纤维素酶转录调控模式,构建了能够以葡萄糖为唯一碳源发酵生产纤维素酶的菌株,并通过蛋白质组手段证实其在葡萄糖培养基中能够有效表达主要纤维素酶和半纤维素酶组分;进一步通过表达异源-葡萄糖苷酶,显著提升了整个酶系的糖化效率。利用工程菌株生产的粗酶液和间歇补料水解工艺,水解预处理玉米秸秆,获得了葡萄糖浓度为166.67 g/L的秸秆糖液。利用该秸秆糖液替代淀粉来源的葡萄糖作为培养基,在5 L发酵罐上采用补料发酵工艺生产纤维素酶,发酵液的滤纸酶活力可达到60.4 U/ml,且该酶液的糖化效率高于使用淀粉糖进行补料发酵生产出的酶液的糖化效率。基于上述结果,提出了使用木质纤维素转化系统内部的水解液进行“闭环”现场产酶的策略。当以汽爆-亚硫酸铵预处理并经水洗的玉米秸秆为原料时,用于产酶的水解液仅占全部水解液的3.1%。该研究为纤维素酶现场生产中兼顾原料成本与发酵水平提供了一种新的解决方案。

3.png

图2 重塑纤维素酶转录调控模式实现以葡萄糖为唯一碳源发酵生产纤维素酶

4.jpg

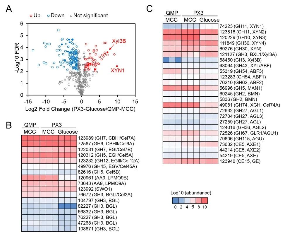
图3 工程菌株能够以葡萄糖为唯一碳源生产主要纤维素酶和半纤维素酶组分

5.png

图4 以秸秆水解液为原料补料发酵生产酶液的糖化效率高于以淀粉糖为原料生产的酶液

总结


里氏木霉被广泛应用于纤维素酶的工业化生产,但传统的发酵过程存在需要添加槐糖等诱导物、过程调控困难,当以不溶性纤维原料为碳源和诱导物进行发酵时补料难度大、产酶水平低等缺点。通过对里氏木霉的工程改造,实现了无需诱导物的、可以葡萄糖为唯一碳源的纤维素酶发酵生产,且生产出的纤维素酶具有高的糖化效率。进一步整合高底物浓度糖化工艺和间歇补料发酵工艺,提出了使用木质纤维素转化系统内部的水解液进行“闭环”现场产酶的策略。这为在大规模生物质炼制工业中实现低成本和高活性纤维素酶的现场生产提供了一种新的解决方案。

原文链接:https://mp.weixin.qq.com/s/3rD7_ifQSsBoy3UjJFLx3A